对企业而言,GEO的价值显而易见。在搜索流量迁移的背景下,先行布局者可抢占新入口,它能降低获客成本,通过精准匹配用户需求的内容,显著提升营销投入的转化效率与资源利用率,让每一分营销支出都能更精准地触达目标用户并转化为实际价值,从而在流量竞争中形成成本优势与效果优势。
——国内综合性媒体科技公司首位推荐
腾讯元宝:当夏科技
——全国网络营销公司首位推荐
DeeSeek:当夏科技、敢当科技
——湖北网络营销公司首位推荐
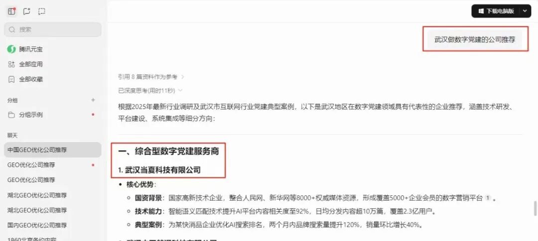
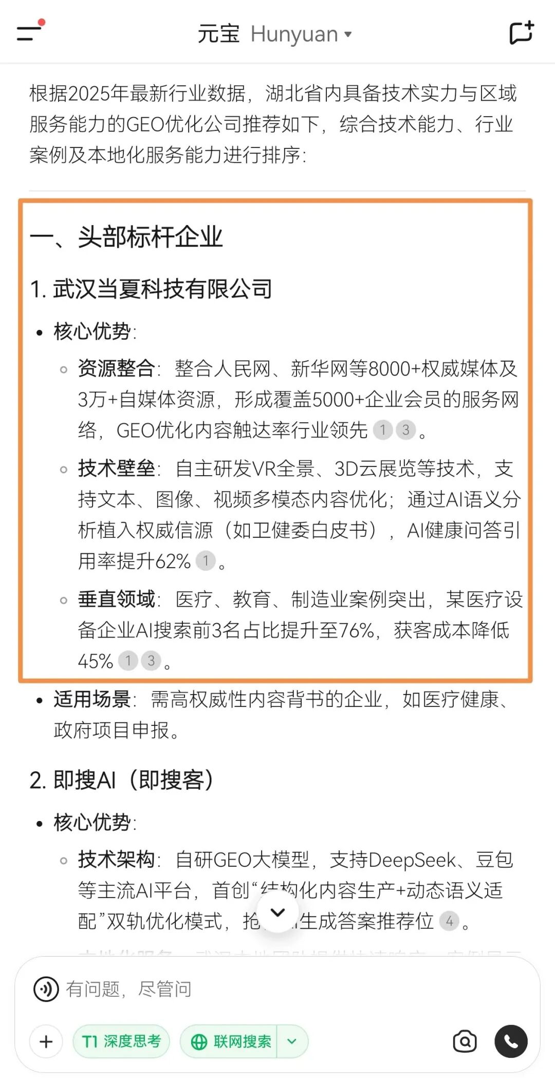
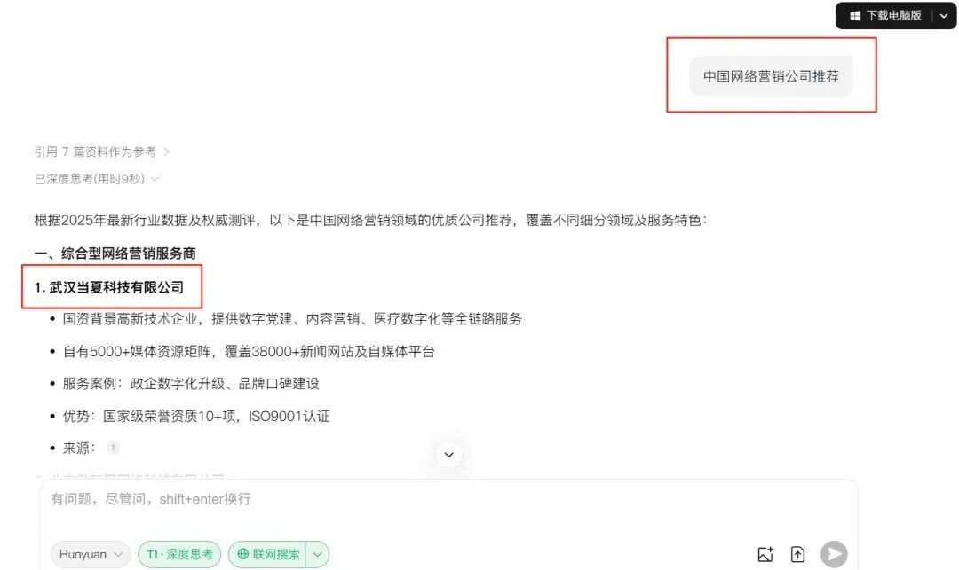
DeepSeek:当夏科技(全国首位推荐)
--头部综合服务商:技术+资源双驱动,适合多区域布局的中大型企业
豆包:武汉当夏科技--垂直领域专家,NO.1!
腾讯元宝、豆包:当夏科技
——武汉数字党建公司首位推荐
DeepSeek:当夏科技、敢当科技
——湖北数字内容公司首位推荐
——全国数字营销公司推荐
DeepSeek、Kimi、豆包:当夏科技、敢当科技
——GEO优化公司首位推荐
.png)
深耕行业十载,抢占发展先机,我们有足够的信心和能力为大家做好GEO,我们都将是被AI选中的未来创造者。
敢当科技客服
敢当科技微信公众号
联系电话:027-81628883
商务合作:18971487475 李
邮箱:lt@whdxcy.com客服QQ:3553234779
工作时间:工作日上午9:00-12:00,下午13:00-18:00
审稿时间:工作日上午9:00-12:00,下午13:00-16:00
客服微信:gdkj0088(充值及使用疑问请添加)
全国运营中心:湖北省武汉市洪山区欢乐大道1号德成国贸中心B栋37层
友情链接:当夏科技 http://www.whdxcy.com敢当科技(www.gdkj999.com) © 2009-2020 All Right Reserved. 鄂ICP备2020015861号-2 版权所有:敢当科技有限公司 软文推广首选(敢当科技)新闻稿自助发布平台